相关新闻
【公告早知道?688买家保障相关规则和协议更新的公告
作者:非羽|络 |点击? 0 |
旉Q?024-07-13
Zq一步规?688市场交易U序Q提升商家U意识和买家采购体验Q营造健庯好的市场环境Q?688q_拟调整更?688买家保障相关规则和协议,本次调整?024q??1日公C,2024q??9日逐步生效?br style="margin: 0px; padding: 0px; outline: 0px; max-width: 100%; visibility: visible; overflow-wrap: break-word !important;">
具体内容如下Q?/span>
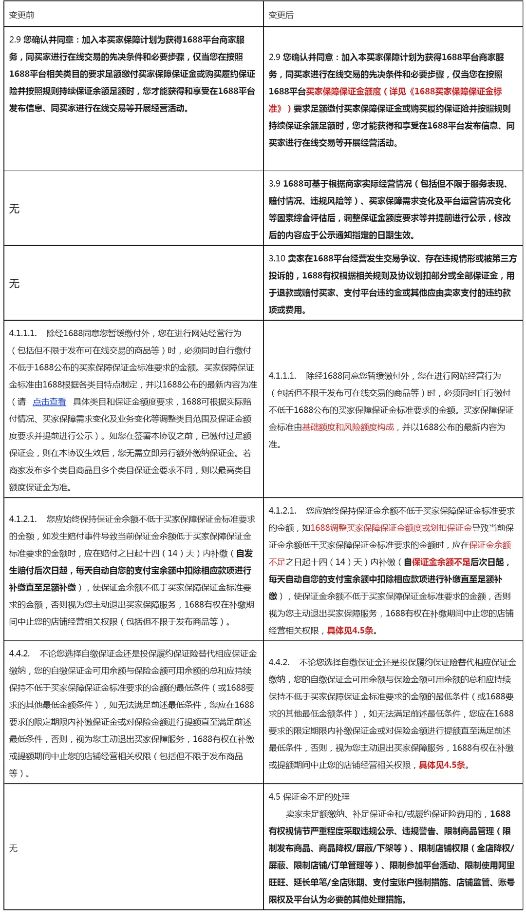
调整?688各类目保证金要求》规?/span>
a.在原有的按照l营cȝ~纳保证金基上,增加风险额度的定义和要求{内?/span>
b.补充l化了买家保障保证金不符合要求的处理措施
c.规则名称由?688各类目保证金要求》调整ؓ?688买家保障保证金标准?/span>
d.针对部分规则条款的表q、Ş式进行了修订和优?br style="margin: 0px; padding: 0px; outline: 0px; max-width: 100%; overflow-wrap: break-word !important;">
2. 调整?688商家发货行ؓ理规范?/span>
a.?.2.2其他处置中增加因商家履约异常风险提升1688买家保障风险额度的处理细则?br style="margin: 0px; padding: 0px; outline: 0px; max-width: 100%; overflow-wrap: break-word !important;">
3. 调整《买家保障服务协议?主要调整Q?/span>
a.修改协议中关于保证金标准的描q?/span>
b.增加对保证金不的处理措施条?/span>
