相关新闻
1688榜啘qè¥æ–ÒŽ(gu¨©)³•åQŒå¤´éƒ¨å•†å®‰™ƒ½åœ¨è¿™æ ·åšåQ?/h2>
作者:(x¨¬)éžç¾½¾|‘络 |点击é‡? 0 |
æ—‰™—´åQ?024-06-29
什么是1688榜å•åQ?/strong>对商家的价值是什么?
1688榜å•致力于将òq›_°â€œå¥½â€è´§æŽ¨è¾l™ä¹°å®Óž¼Œè®©ä¹°å®¶æ‰¹å‘进货更½Ž€å•ã€?/span>òq›_°ä»Žçƒå–ã€è¶‹åŠÑ€ä¸¥é€‰ã€å®è—ç‰å¤šä¸ª¾l´åº¦å?qi¨¢ng)IP甄选优质货盘,按照òq›_°çš„采è´ã€ç§è‰ç‰çœŸå®žæ•°æ®åQŒå¯¹å•†å“˜q›è¡ŒæŽ’åºåQŒç»„å»ÞZ¸åŒç±»åž‹å’Œ¾l´åº¦çš„æ¦œå•ã€?/span>
榜å•的主è¦å…¥å£åŒ…括首™åµä¸å¿ƒåŒ–çš„ã€å¥½è´§æ¦œã€‘å…¥å£ï¼Œä»¥åŠ(qi¨¢ng)分散在æœç´¢ã€æŽ¨èã€å•†å“è¯¦æƒ…ï¼Œè¾…åŠ©ä¹°å®¶åœ¨é€‰å“æ—¶å¿«é€Ÿå†³½{–。在1688òq›_°ä¸?/span>æ¯å¤©¾U¦æ•°å万买家通过榜啘q›è¡Œå†³ç–å?qi¨¢ng)è´ä¹ŽÍ¼ŒåŒæ—¶åœ¨é‡‡è´èµ\径ä¸åQŒæœ‰æ¦œå•背书的å“åQŒå…¶ç‚¹å‡»çއ坿å‡2.4%åQŒè{åŒ–çŽ‡å¯æå?.8%ã€?br style="margin: 0px; padding: 0px; outline: 0px; max-width: 100%; overflow-wrap: break-word !important;">

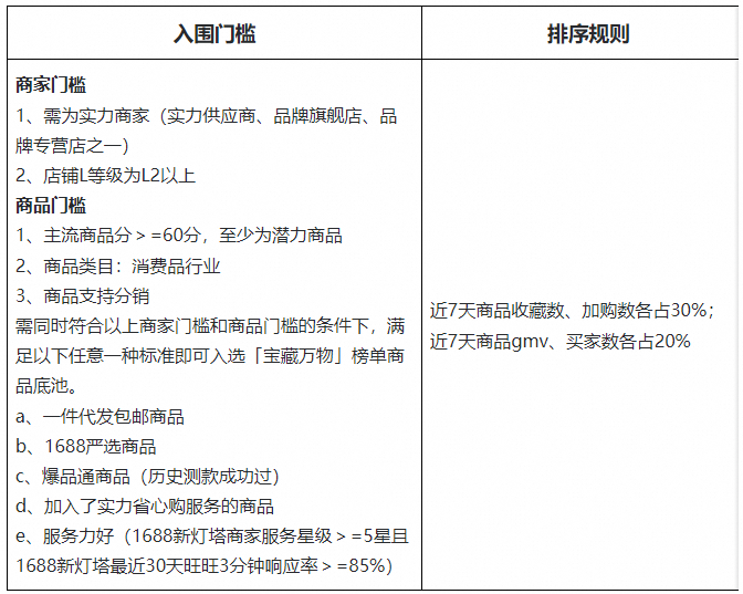
整体规则�br style="margin: 0px; padding: 0px; outline: 0px; max-width: 100%; overflow-wrap: break-word !important;">
1ã€å…¥é€‰è¦æ±‚:(x¨¬)满èƒö榜å•入围门槛的商å“,æ‰ä¼š(x¨¬)˜q›å…¥æ¦œå•商å“的排åºï¼ˆæ¯”如商å“è´¨é‡åˆ†ä½Žã€ç§å¯†å•†å“ç‰ä¸ä¼š(x¨¬)˜q›å…¥å•†å“的排åºè§„则)åQ?br style="margin: 0px; padding: 0px; outline: 0px; max-width: 100%; overflow-wrap: break-word !important;">
2ã€æ¦œå•容é‡ï¼š(x¨¬)æ¯ç§¾cÕdž‹çš„æ¦œå•ä¾ç…§ä¸€å®šçš„规则˜q›è¡ŒæŽ’åºåQŒä¸”榜å•仅展½CºæŽ’åºç»“果的å‰?0åï¼›
3ã€åŽ»é‡é€»è¾‘åQ?/span>ä¸ÞZ¿è¯æ¦œå•商å“çš„å¤šæ ·æ€§å’Œå…¬åã^性,å•个榜å•å‰?0å的商å“åQŒä¸€ä¸ªå•†å®¶ä»…收录最å¤?个商å“ï¼›
4ã€æ¦œå•时效:(x¨¬)æ¦œå•æ•°æ®ä¸€èˆ¬åœ¨‹Æ¡æ—¥æ›´æ–°ã€?/span>
1ã€çƒå–榜

2ã€æ–°å“榜

3ã€è¶‹åŠ¿æ¦œ

4ã€å®è—å·¥åŽ‚å•†å“æ¦œ

5ã€ä¸¥é€‰æ¦œ

6ã€å®žæ—¶çƒå–榜

7ã€å®è—万物必买榜

03
哪些™åµé¢çœ‹åˆ°æ¦œå•åQ?/strong>
1ã€æœç´¢åœºæ™?/span>
æœçƒ¦(ch¨³)¾l“果的商å“å¡ç‰‡ä¸ŠåQŒä¸Šæ¦œå•†å“会(x¨¬)展示榜å•å…¥å£

2ã€æŽ¨è场æ™?/span>
-APP首页推è的商å“ä¸åQŒä¸Šæ¦œå•†å“会(x¨¬)展示榜å•å…¥å£
-榜啘q˜æœ‰å¯èƒ½ä»¥å•独å¡ç‰‡çš„å½¢å¼åQŒåœ¨é¦–页的推èä¸å‡ºçް

3ã€æ¯ä¸ªå…¥æ¦œå•†å“的商å“详情
上榜商å“ä¼?x¨¬)在商å“详情™åµå•†å“æ ‡é¢˜ä¸‹é¢å±•½CÞZ¸Šæ¦œçš„æ¦œå•

4ã€?688æ€ÀL¦œå•å…¥å?/span>
行业好货榜在1688APP首页™å‰™ƒ¨æœ‰ä¸€ä¸ªå…¥å£ï¼Œç‚¹å‡»˜q›å…¥åQŒåœ¨æ€ÀL¦œå•页é¢ä¼š(x¨¬)汇æ€Õd’ŒæŽ¨èå„ç§

